Práticas essenciais para proteger informações sensíveis em pipelines com a Digibee
Garantir a segurança de informações sensíveis ao criar integrações escaláveis é fundamental. A segurança de dados não se limita à criptografia — ela envolve uma abordagem abrangente sobre como os dados são manipulados, protegidos e auditados.
Neste caso de uso, você vai conhecer as melhores práticas para proteger dados sensíveis e aprender como implementar medidas de segurança no processo de construção de pipelines dentro da Digibee Integration Platform.
O foco deste artigo está em quatro aspectos da segurança de pipelines:
Criptografia
Hashing
Ofuscação de campos sensíveis
Gerenciamento de credenciais de autenticação por meio de Contas (Accounts)
Criptografia: A base para proteger dados sensíveis
Uma das principais formas de proteger dados sensíveis é através da criptografia. Pense na criptografia como um cofre seguro: a chave pública é como um cadeado que qualquer pessoa pode fechar, mas apenas quem possui a chave privada correspondente pode abrir. Isso garante que, mesmo que alguém intercepte o cofre, não poderá acessar seu conteúdo sem a chave privada.
Ao implementar a criptografia e descriptografia na plataforma Digibee, o conector Asymmetric Cryptography (Criptografia Assimétrica) funciona como esse sistema de cofre, permitindo o gerenciamento seguro dos dados com o uso de pares de chaves públicas e privadas. Este conector suporta duas operações principais — Criptografar e Descriptografar — onde os dados são criptografados com uma chave pública e descriptografados com a chave privada correspondente.
Por outro lado, o conector Symmetric Cryptography (Criptografia Simétrica) utiliza a mesma chave tanto para criptografar quanto para descriptografar, sendo mais eficiente em cenários onde o desempenho é prioritário. A criptografia simétrica é geralmente usada para grandes volumes de dados, enquanto a assimétrica é preferida para situações que requerem maior segurança, como a troca segura de chaves.
Melhorando a segurança do pipeline com conectores Digibee
Embora o foco deste caso de uso esteja no conector Asymmetric Cryptography (Criptografia Assimétrica), a Digibee oferece muitas outras opções de segurança que você pode explorar para proteger seus dados. Para conhecer toda a gama de conectores de segurança, visite o nosso Portal de Documentação.
Colocando a teoria em prática: Protegendo dados sensíveis
A criptografia desempenha um papel fundamental na proteção de dados sensíveis enquanto trafegam pelos pipelines. Por exemplo, imagine um serviço financeiro que lida com dados sensíveis de clientes, como números de cartão de crédito e informações de identificação pessoal. O pipeline deve garantir que essas informações permaneçam seguras enquanto passam por vários processos.
O diagrama de sequência a seguir fornece uma visão geral de como a criptografia e descriptografia podem ser aplicadas dentro de um pipeline.

Aqui está um resumo da implementação:
Comece com dados já criptografados
Neste exemplo, imagine que os dados sensíveis (como detalhes de pagamento) chegam ao pipeline já criptografados pelo cliente. Isso garante que as informações estejam seguras desde o início.
Descriptografe para processamento
Quando os dados chegam ao pipeline, eles são descriptografados usando o conector Asymmetric Cryptography
Uma chave privada é utilizada para acessar os dados criptografados de forma segura.
Processe os dados descriptografados
Após descriptografados, os dados são transformados em um objeto JSON estruturado usando o conector JSON String to JSON Transformer.
Em seguida, uma vez que os dados estão adequadamente formatados, as ações necessárias, como validação e transformações, são realizadas.
Reencripte por segurança
Após o processamento, os dados são criptografados novamente usando a chave pública do destinatário antes de serem enviados para outro serviço ou armazenados de forma segura.
Hashing: Uma abordagem segura para evitar duplicações
Diferente da criptografia, o hashing é um processo unidirecional que não pode ser revertido, o que significa que, uma vez que os dados são transformados em hash, não podem ser reconstruídos em sua forma original. Isso torna o hashing uma solução ideal para verificar a integridade dos dados e armazenar informações sensíveis que não precisam ser descriptografadas, como senhas.
Por exemplo, o hashing pode ser usado para gerenciar registros de usuários, evitando entradas duplicadas. Aplicar um hash em campos específicos, como o endereço de e-mail de um usuário, garante que as solicitações sejam únicas.
Compreendendo o conector Hash
O conector Hash é projetado para gerar uma impressão digital única — um hash — para qualquer dado de entrada. Ele permite que os usuários façam hash de campos, payloads ou arquivos. É possível escolher entre diversos algoritmos de hashing e ajustar parâmetros como "salt" e "cost factor", entre outros.
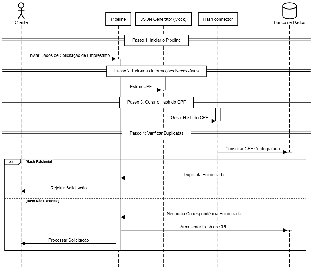
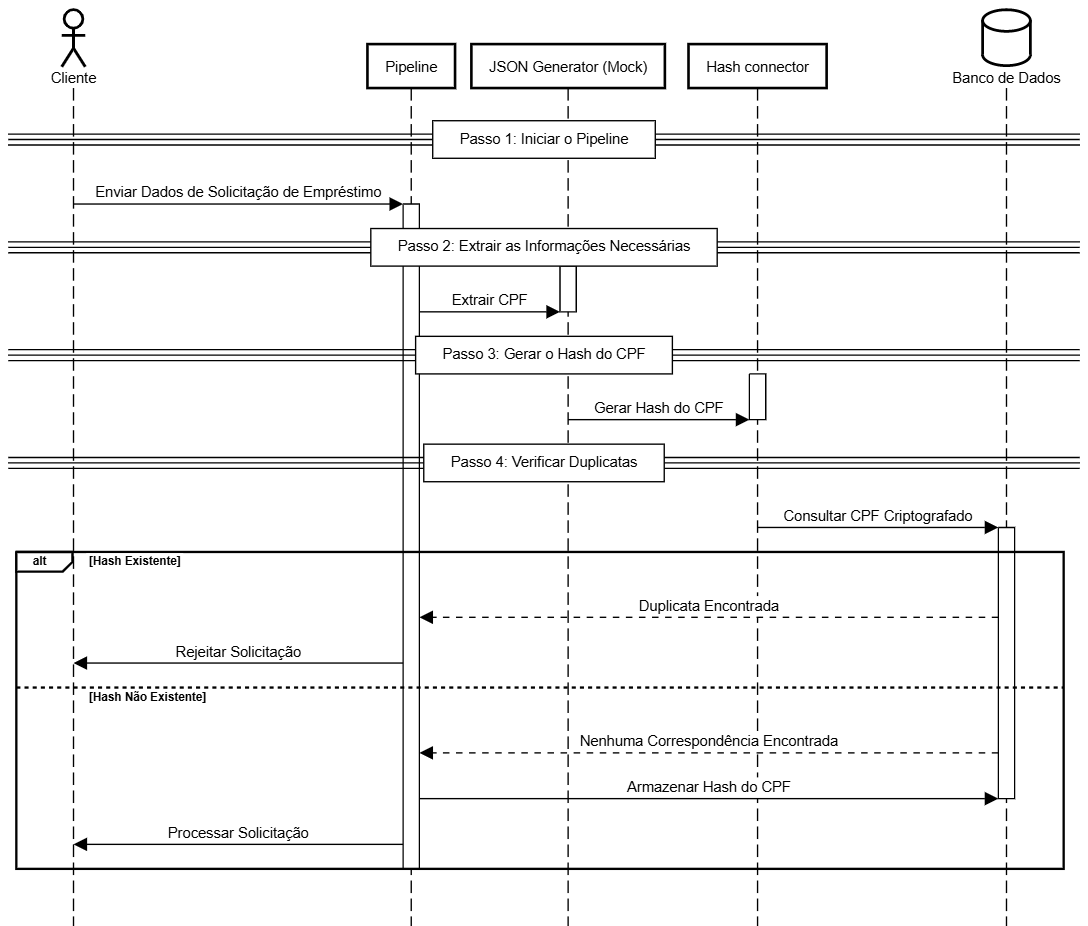
Colocando a teoria em prática: Prevenindo dados duplicados com hashing
Imagine uma instituição financeira que processa solicitações de empréstimos. Um dos principais dados para verificação de identidade é o Cadastro de Pessoa Física (CPF).
Veja como o hashing pode prevenir CPFs duplicados enquanto mantém a segurança em suas integrações:

Aqui está um detalhamento da implementação:
Inicie o pipeline Comece configurando uma integração que receba dados de uma solicitação de empréstimo de um cliente. Para simplificar, suponha que seja um REST Trigger, embora outros triggers possam ser aplicados.
Extraia as informações necessárias Use um conector de transformação (como JSON Generator (Mock), Transformer (JOLT) ou outro) para extrair o CPF do payload da aplicação. Este CPF será usado para verificar se já existe uma entrada duplicada no banco de dados.
Aplique hashing ao CPF Passe o CPF pelo conector Hash para criar uma impressão digital única (hash) do CPF.
Verifique duplicações Compare o CPF com hash gerado às entradas existentes no banco de dados:
Se o hash existir: O sistema sinaliza o CPF como duplicado e impede o processamento da solicitação de empréstimo.
Se o hash não existir: O CPF é reconhecido como único, e o processo continua para o próximo conector.
Impeça aplicações duplicadas
Armazene o hash recém-gerado no banco de dados para marcar o CPF como registrado.
Qualquer solicitação futura com o mesmo CPF será identificada como duplicada e bloqueada de processamento adicional.
Ofuscação de campos sensíveis
A geração de logs é fundamental para a solução de problemas (troubleshooting), mas é igualmente importante garantir que os dados sensíveis permaneçam protegidos. Para resolver isso, você pode configurar campos sensíveis dentro do próprio pipeline, garantindo que dados específicos sejam ofuscados ou mascarados nos logs. Esses campos aparecerão ofuscados com o caractere "***" na saída do log.
Além das configurações no nível do pipeline, você também pode criar uma política de campos sensíveis que permite definir políticas a nível de "realm", aplicáveis a todos os pipelines. Isso facilita a padronização da proteção de dados em múltiplas integrações.
A ofuscação de campos sensíveis em logs exige recursos de processamento e memória adicionais. O impacto no desempenho depende do número de campos configurados e do tamanho da mensagem.

Use Contas para segurança aprimorada
Além das medidas anteriores, o gerenciamento seguro de contas é uma parte fundamental para proteger informações sensíveis em pipelines. As Contas (Accounts) aumentam a segurança de credenciais, como senhas, chaves privadas e tokens de API, entre outros.
Com as Contas, você pode armazenar dados sensíveis de forma segura, garantindo que sua equipe use as credenciais nos fluxos de integração sem acessar diretamente os valores sensíveis. Isso assegura que apenas sistemas e serviços autorizados possam utilizá-las nas integrações, enquanto os membros da equipe não podem visualizar ou modificar os valores sensíveis.
Esse gerenciamento seguro de credenciais de autenticação protege não apenas os dados que trafegam pelos seus pipelines, mas também os controles de acesso que os regem, adicionando mais uma camada de defesa contra possíveis vazamentos ou acessos não autorizados.
Considerações finais
A segurança é uma responsabilidade compartilhada entre todas as equipes envolvidas no desenvolvimento de integrações. Cada membro desempenha um papel na implementação e manutenção de práticas de segurança para minimizar riscos. Essa colaboração resulta em integrações seguras e confiáveis.
Explore mais possibilidades no nosso Portal de Documentação, faça cursos sobre Segurança Avançada no Digibee Academy ou visite nosso Blog para descobrir mais recursos e insights.
Se você tiver feedback sobre este caso de uso ou sugestões para futuros artigos, adoraríamos ouvir você através do nosso formulário de feedback.
Atualizado
Isto foi útil?